点击加入
免费发布
景观档案,记录中国景观历史。
  • 暂无相关记录!
新闻news
植物如何让城市静下来?苏州河滨水绿地的物理与心理降噪效果
来源: | 作者:编辑部 | 发布时间: 2025-05-08 | 3491 次浏览 | 🔊 点击朗读正文 ❚❚ | 分享到:

本研究以上海苏州河滨水绿地植物群落为例,创新性地构建了基于物理与心理降噪效能的综合评估体系。通过实地测量和问卷调查,研究发现,植物群落的物理降噪效能与植物物种丰富度、垂直郁闭度密切相关,密植且枝干较大的乔木和高大灌木能显著增强物理降噪效能。当垂直郁闭度小于35%时,相同郁闭度下,滨水植物群落(植被占比70%、水面占比30%)的物理降噪效能优于陆域植物群落(不包含水面要素)。在心理降噪效能方面,增加灌木的冠幅、高度和间距有助于提升视觉感知;增加垂直郁闭度则能提升听觉感知的丰富度,两者均有助于提高听觉烦恼度阈值。综合降噪效能最佳的植物群落类型为密植乔木与灌木及地被的组合,而滨水植物群落的降噪效能受到垂直郁闭度变化的影响,当垂直郁闭度不低于40%时,可通过提升郁闭度来优化心理降噪效能。


关键词

城市滨水绿地;物理降噪;心理降噪;

综合降噪效能;植物群落配置



城市绿地植物群落综合降噪效能研究

Research on the Comprehensive Noise Reduction Effectiveness

of Plant Communities

in Urban Green Spaces


 图片

陆嘉宜

 图片

肖茵然

 图片

邵钰涵


同济大学建筑与城市规划学院景观学系


本文引用格式 / PLEASE CITE THIS ARTICLE AS

Lu, J., Xiao, Y., & Shao, Y. (2025). Research on the comprehensive noise reduction effectiveness of plant communities in urban green spaces. Landscape Architecture Frontiers, 13(1), 76‒100. https://doi.org/10.15302/J-LAF-0-020027



01

引言


噪声问题是全球公认的重要环境问题之一。交通噪声是城市环境噪声的重要组成部分,占城市噪声总量的60%以上。城市绿地是居民休闲游憩的重要场所,利用绿地植物进行降噪是一种低成本且减碳的方法。但目前有关植物降噪效能的研究多集中于植物的单一物理或心理降噪效能方面。


本研究以上海苏州河流域中心城段14个具有不同植物群落特征的城市绿地为例,从物理和心理降噪两个维度构建评价体系,为城市绿地空间的植物景观改造提升提供参考和支撑。



02

相关理论发展


植物群落被称为“绿色消音器”,声波在传播过程中经过绿带时会呈现明显的衰减趋势。目前,关于植物群落物理降噪效能的研究大多集中在声学和植物生理学等领域。此外,植物还可通过声掩蔽效应实现心理层面的降噪。当前关于植物群落心理降噪效能的研究尚处于起步阶段。综上,尽管对植物群落的物理和心理降噪效能已有初步研究,但由于植物群落的多样性和复杂性,其在物理与心理层面的综合降噪效能仍需进一步探讨。



03

研究方法


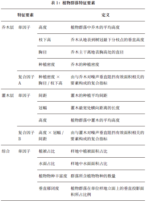
指标选取

在既往研究和规范的基础上,本研究归纳了与降噪效能相关的植物群落特征要素;创新性构建了基于物理和心理层面的测量与评价体系,以评估综合降噪效能。


植物群落特征要素

本研究根据植被和水面占比的差异,将植物群落分为陆域植物群落(不包含水面)和滨水植物群落(植被占比70%、水面占比30%)。选择以下要素作为植物群落特征要素:


图片


植物群落综合降噪效能评价体系

(1)物理降噪效能评价指标

研究选取等效连续A计权声压级(LAeq)来描述场地的声环境特征,选择测量样地噪声源声压级和噪声通过植物群落后的声压级差值,即噪声相对衰减量作为植物群落物理降噪效能的评价指标。


(2)心理降噪效能评价指标

声掩蔽理论认为,个体或群体在某一场景下感知、经历和/或理解的声学环境,不仅受到声环境本身的影响,还会受到视觉环境及两者交互作用的影响。因此,本研究基于听觉感知和视觉感知两个维度构建心理降噪效能评价指标。语义差异法是听觉感知研究中常用的描述和评价方法。本研究最终确定了安静、和谐、活跃、丰富、愉悦、声源感知类型和噪声烦恼共7项听觉感知评价指标。基于瞭望-庇护、压力舒缓等景观视觉感知理论,去除与听觉感知因素直接关联的指标和语义重复指标,最终确定色彩感、空间感、层次感、氛围感和吸引力共5项视觉感知评价指标。


图片


研究区域选取

本研究以上海苏州河流域中心城段周边滨河绿地为研究对象。该段流域是重要的高品质商业居住和文化休闲空间,也是旧城改造集中区域。上海市噪声地图显示,受复合交通的影响,苏州河沿岸的声压级普遍高于60dB。


经过预实验,本研究最终在苏州河流域中心城段周边滨河绿地内选取了14个受不同程度交通噪声影响、具有不同植物群落结构的测量样地(Q0~Q13)。样地选择基于以下标准。


1)陆域植物群落样地应靠近城市支路(双向单车道)或公园内部车行道路,且距离十字路口50m以上;滨水植物群落样地应位于城市支路对岸的河堤上。


2)涵盖多种植物群落结构类型,且每类植物群落的分布范围大于样方划定面积。

专访记录
最新加入
景观文化
  • 浙景杭协

    浙景杭协

    协会

    ¥0.00

    ¥0.00